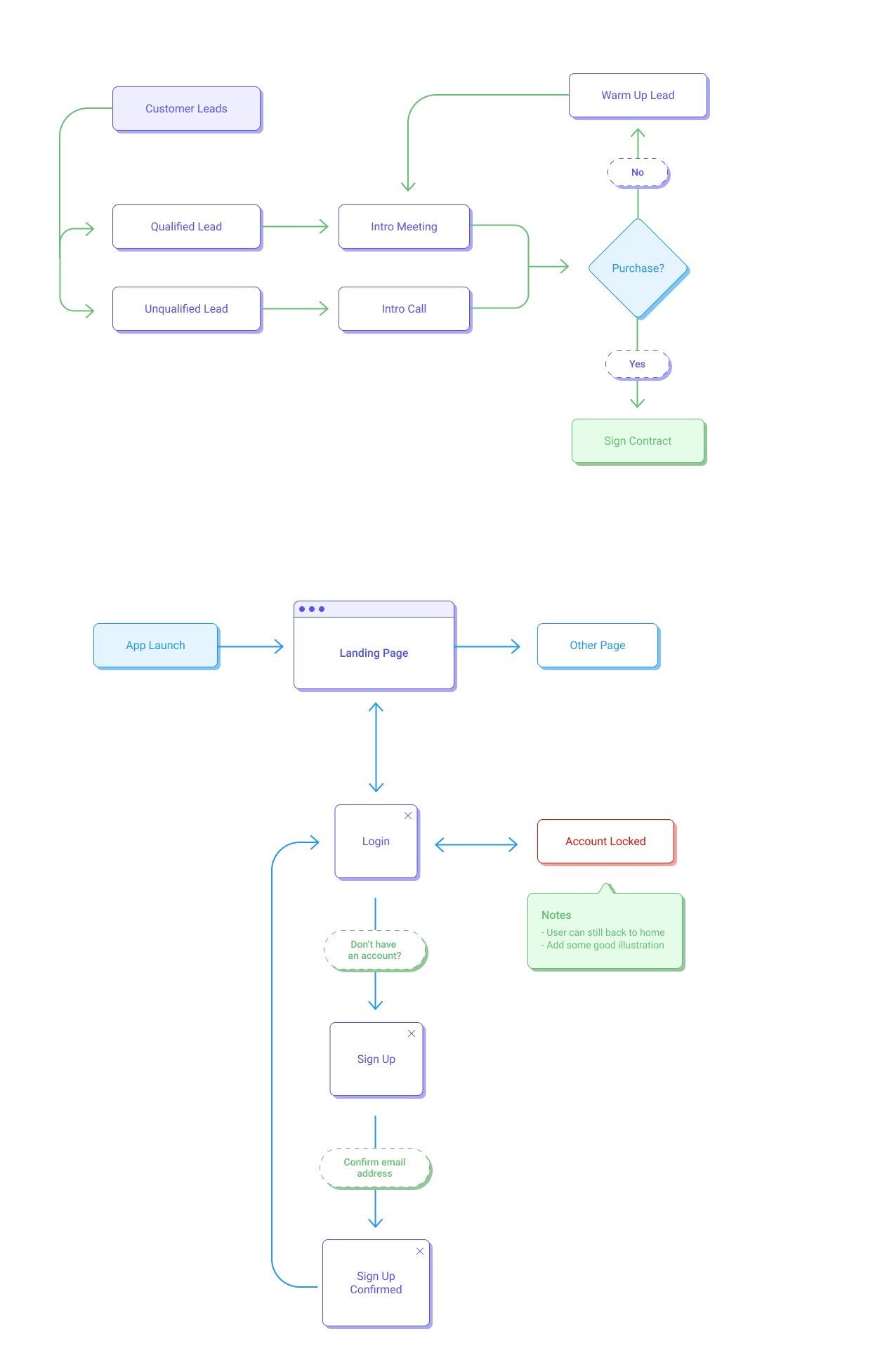
We make a customizabe UX Flow Chart. Every part separated as component, you can edit, change, or use for your purposes. Feel free to use!
You can use for:
- UX Flow Chart
- User flow diagram
- Information architecture
- Comment and feedback
- Mind mapping
No reviews found.

No comments found for this product. Be the first to comment!